收藏本站
设为首页
首页
关于我们
产品信息
新闻动态
成功案例
租赁服务
客户留言
联系方式
产品分类
环境试验设备
热门产品
淋雨试验箱
复合盐雾试验箱
盐雾腐蚀试验箱
鼓风干燥箱恒温干燥箱
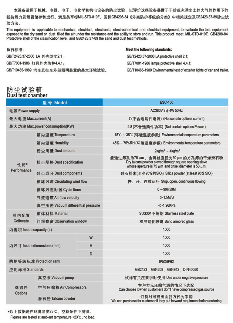
防尘试验箱
标准型高温/试样架旋转型高温试验箱
温度/湿度/振动综合试验箱
防尘试验箱
分类:环境试验设备
规格:
产品介绍